11月18日下午,中国电机工程学会在2015年年会期间,首次向全社会推出学会评选的“我国‘十二五’电力科技二十项重大技术进展和‘十三五’电力科技二十项重点关注技术”。技术涵盖了电力行业发、输、配、用等环节,是当前社会普遍关注和电力科技亟需解决的重点,对帮助政府、行业和各电力企业制定未来科技发展战略与规划,帮助广大能源与电力科技工作者准确把握我国电力科技发展的脉络与方向,共同促进行业科技发展与进步,具有重要而深远的意义。

周孝信发布“我国‘十二五’电力科技二十项重大技术进展和‘十三五’电力科技二十项重点关注技术”
日前,在中共中央发布的《关于制定国民经济和社会发展第十三个五年规划的建议》中强调,要坚持绿色发展,推进能源革命,加快能源技术创新,建设清洁低碳、安全高效的现代能源体系。习近平主席在联合国发展峰会上的讲话中指出,“中国倡议探讨构建全球能源互联网,推动以清洁和绿色方式满足全球电力需求。”作为电力行业极具影响力的科技社团,中国电机工程学会集国内全行业之力,编写了《动力与电气工程学科发展(2015)》和《“十三五”电力科技重大技术方向研究》两个报告,启动了我国“十二五”电力科技重大技术进展和“十三五”电力科技重点关注技术的遴选和评审工作,由数十位权威专家从推荐的一百多项技术中推出“我国‘十二五’电力科技二十项重大技术进展和‘十三五’电力科技二十项重点关注技术”。此次重大技术进展和重点关注技术的发布是中国电机工程学会服务电力科技的一次创新,也是学会承接政府职能转移的一次重要尝试。

发布现场
发布会现场,“我国‘十二五’电力科技二十项重大技术进展和‘十三五’电力科技二十项重点关注技术”由中国电机工程学会学术工作委员会主任委员、两个报告的首席科学家周孝信院士权威发布。
发布会吸引了来自新华社、中国科学报、光明日报、科技日报、第一财经日报等10余家媒体的高度关注。
《我国“十二五”电力科技二十项重大技术进展》包括:

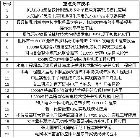
《我国“十三五”电力科技二十项重点关注技术》包括:

2011-2025 @Copyright 星空平台 地址:济南市解放路134号
邮编:250010 邮箱:sddqybxh@163.com ICP备案号:鲁ICP备2021030682号-1
电话:0531-85065753 传真:0531-85065753
网站地图 网站隐私安全说明 网站版权声明